Post - page 31

Rewrite url for custom post type with specific url
How do you rewrite a custom post type URL? How do you rewrite slugs in custom post type? What is post type slug? How do I remove custom post type slug...
Allow Editor to view/modify a custom post type
How do I edit a custom post type? How do I change the custom post type in WordPress? How do I add a category to a custom post type? How do I add a cus...
WordPress custom post type url change
Changing Custom Post Type Permalinks in WordPress Upon activation, you need to visit Settings ยป Permalinks page and scroll down to 'Permalink Settings...
I have made the custom post type but its single view is going to index
Is custom post type single page? How do I display custom post type? How do I get all posts from a custom post type? How do I display custom post type ...
Custom post types
Custom post types are content types like posts and pages. Since WordPress evolved from a simple blogging platform into a robust CMS, the term post stu...
WordPress custom post type and taxonomies
Custom post types and taxonomies are what make WordPress a Content Management System (CMS), and not just a blogging platform. With them, you can add y...
how to put post customized in page
How do I display custom post types on a page in WordPress? How do I customize a post in WordPress? How do I display custom post type in front end? How...
Query post if has two of the categories
Can a post have multiple categories? How do I post to multiple categories in WordPress? How do I display custom post type categories in WordPress? Wha...
post and page and custom post type
What is a custom post type? Is custom post type single page? What are the post types? How do I create a custom post type? How do I display custom post...
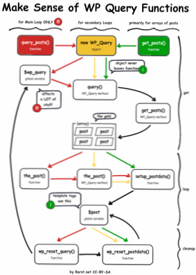
How can I use query_posts to loop through posts and construct my own content?
How do I loop a custom post type in WordPress? How do I create a custom post type query? Does WordPress have post loop? How do you display custom data...
My post loop needs to have 8 different post templates
How do I change a post page template in WordPress? How do I create a custom post template in WordPress? Does WordPress have post loop? How do I loop a...
How do you determine if a result in a search query is a post or a page?
How can I tell if a page is a post in WordPress? Is single custom post type? Is WordPress a post page? How do you check a WordPress page? How do I kno...